目录

奇迹

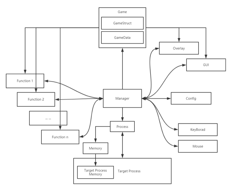
csrss.exe

1
2
3
4
d:
cd D:\soft\FeiYuOL\7.2_64CE feiyuol.com
cd D:\soft\FeiYuVIP\OllyICE_32
csrss.exe

基址

 1
 2
 3
 4
 5
 6
 7
 8
 9
10
11
12
13
14
15
16
17
18
19
20
21
22
23
main.exe+0xA94B54	//职业 魔法师0 剑士1 弓箭手2
  
main.exe+0x787480//弓箭手等级
main.exe+0x7DA4E8//弓箭手等级  
main.exe+0x7C705C//剑士等级
  
main.exe+0xA5FE18//地图编号 勇者大陆0 地下城1 冰风谷2 仙踪林3 失落之塔4 竞技场6 亚特兰蒂斯7 死亡沙漠8
  
//剑士坐标
main.exe+0x792A93C	//x  
main.exe+0x792A940	//y
  
//弓箭手坐标
main.exe+0x79CD0D4;//x
main.exe+0x79CD0D8;//Y

//法师坐标
main.exe+0x7A1DBC4;//x
main.exe+0x7A1DBC8;//Y

//第二格物品栏
main +0xabaf7c] +0xa0] + 0x348] +0x98
main +0xabafdc] +0xa0] + 0x348] +0x98

属性

 1
 2
 3
 4
 5
 6
 7
 8
 9
10
11
12
13
14
IGC.DLL
  +70270//防护值
	+70274 //蓝
	+70278//能量值
	+7027C//红
 
  009350D0 //钱1
  00935564   
  00935CC4     
  00935E0C
  20
  1AC
  
  EC

坐标转换

中心(320,201)

x1,y1为游戏距离

x1每加1则 x加36,y加27

y1每加1则 x加36,y减27

目标坐标$(320+36\times x1+36\times y1,201+27\times x1-27\times y1)$

image-20220102091249372

173,125

172,126

172,125

172,96 仓库npc

 1
 2
 3
 4
 5
 6
 7
 8
 9
10
11
12
13
14
15
16
17
18
19
20
21
22
#define 竞技场 0
#define 勇者大陆 1
#define 仙踪林 2
#define 冰风谷1 3
#define 冰风谷2 4
#define 冰风谷3 5
#define 冰风谷4 6
#define 地下城1 7
#define 地下城2 8
#define 地下城3 9
#define 失落之塔1 10
#define 失落之塔2 11
#define 失落之塔3 12
#define 失落之塔4 13
#define 失落之塔5 14
#define 失落之塔6 15
#define 失落之塔7 16
#define 亚特兰蒂斯1 17
#define 亚特兰蒂斯2 18
#define 亚特兰蒂斯3 19
#define 死亡沙漠1 20
#define 死亡沙漠2 21

<60 1

60>= >100 2

>100 3

组队

1
2
3
4
5
6
7
队长 196,106
队员 196,107
		196,105
		195,106
		197,106
		
		if (m_pOp->isColor( 216,  110, 0x090909, 0.95) and m_pOp->isColor( 210,  204, 0x404040, 0.95) and m_pOp->isColor( 423,  202, 0xc2c2c2, 0.95) and m_pOp->isColor( 402,  111, 0x2a2a2a, 0.95)) then

待完成

仓库

“D:\Program Files (x86)\奇迹mu怀旧服\Mu.exe”

https://cdn.jsdelivr.net/gh/xinqinew/pic@main/img/019DA74C-865E-4D82-8D70-1B0C6A42ADB8_1_105_c.jpeg

买蓝

1
2
3
4
5
140(包括140)用小蓝

141-320(包扣320)用中蓝

321+用大蓝

高价值物品

1
#define str高价值物品 _T("兽角 灵魂 祝福 玛雅 守护天使 卓越的 up+up4 up+up5 up+up6 up+up7 +8 +12 幸运 术 之石 之项 之指")

填坑

1
2
仓库
修理

iMagic

https://cdn.jsdelivr.net/gh/xinqinew/pic@main/img/image-20220117150918687.png

if (m_pOp->isColor( 324, 270, 0xfbebb8, 0.95)) then

if (m_pOp->isColor( 266, 6, 0xa9a9a9, 0.95) and m_pOp->isColor( 267, 424, 0x747474, 0.95) and m_pOp->isColor( 611, 425, 0x303030, 0.95) and m_pOp->isColor( 606, 12, 0x1a1a1a, 0.95)) then

Sleep(3000);
		while (m_pAppItem->iTarget == _T("清理仓库") and m_bRun == true)
		{
			getPosition();
			goTarget(172, 96, 0);//仓库坐标
			Sleep(300);

BUG

和npc重叠